Skip to content

Voorbeeld - Model

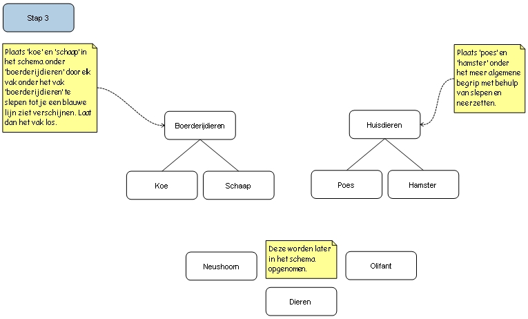
Indien nodig, ga in je browser naar Instellingen -> Zoom om tekst beter leesbaar te maken.