Analyseren
Analyseschema's
Analyseschema’s zijn de krachtigste manier om meer geavanceerde kritische denkvaardigheden te ontwikkelen.
Deze schema’s lijken sterk op Redeneerschema’s maar zijn op de volgende vier manieren preciezer en gedetailleerder:
- Beweringen moeten exacter worden opgegeven.
- Elke reden en elk bezwaar moet worden opgesplitst in de meervoudige beweringen (premissen) waaruit ze bestaan. De gebruiker wordt daarmee gedwongen alle veronderstellingen in een redenering duidelijk weer te geven.
- Er wordt onderscheid gemaakt tussen ondersteuning van of bezwaar tegen beweringen en ondersteuning van en bezwaar tegen afleidingen.
- Tijdens het evalueren wordt onderscheid gemaakt tussen het waarheidsgehalte of de aanvaardbaarheid van een bewering enerzijds en de kracht of geldigheid van de afleiding van een aantal beweringen (een reden of bezwaar) ten opzichte van een andere bewering anderzijds.

Zie ook...
Wat is Analyseren?
Analyseren FAQ
Introductie
Analyseschema’s vormen een andere vorm van redeneerschema’s waarbij co-premissen en aanvullende evaluatie-opties beschikbaar zijn.

Je kunt een schema starten in de redeneermodus en overschakelen op analyseren, bijvoorbeeld als je een co-premisse wilt laten zien die een aanname kan zijn. Of wellicht geeft je de voorkeur aan analyseschema’s en gebruik je deze zonder co-premissen.
Het evalueren van analyseschema’s biedt de optie om de premissen te evalueren, alsmede de kracht van de redenering als geheel.
Analyseren Paneel
Bronnen voor Analyse-activiteiten vind je in het deelscherm Analyseren. Je komt bij dit scherm via het paneel links op het werkblad. Je kunt redeneervakken slepen met co-premissen, sjablonen, een quick start template, een voorbeeld en een bijschrift.

Wat is Analyseren?
Analyseschema's zijn de meest geavanceerde vorm van redeneerschema's in Rationale en de beste manier om kritische-denkvaardigheden aan te leren en te oefenen.
Dit is een korte inleiding in de principes van analyseren. Wij adviseren met klem dat je je grondig verdiept in redeneerschema's voordat je met analyseren begint.
De basisprincipes
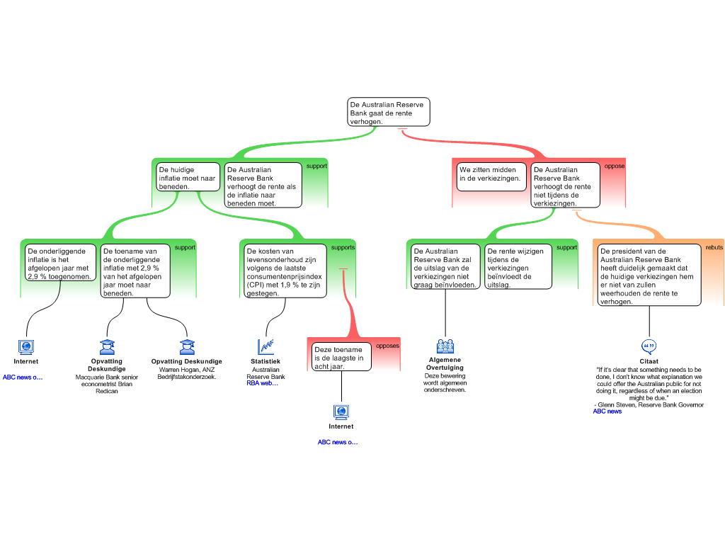
Analyseschema's bestaan uit vier vaktypen:
- Stelling; de uitspraak die wordt gedaan of overwogen.
- Redenen; een bewering waaruit blijkt waarom een andere bewering moet worden geaccepteerd of verworpen. In een analyseschema kan een reden meerdere beweringen of premissen bevatten. Zie ook de definitie van Reden in het e-boek: "Een reden is een groep ..".
- Bezwaren; een bewering waarin staat waarom een andere bewering moet worden verworpen. Dit zijn redenen om wat erboven staat te verwerpen. Bezwaren tegen bezwaren worden Weerleggingen genoemd en worden in Rationale in oranje weergegeven. Bezwaren en weerleggingen kunnen meerdere premissen hebben.
- Premissen; Dit zijn onderscheiden beweringen die een reden vormen. Er zijn hoofd- en co-premissen.
Bestudeer het onderstaande schema voor een goed begrip van de principes:

Premissen
In Analyseren maken we onderscheid tussen premissen die tot dezelfde reden behoren (gekoppeld) en premissen die tot verschillende redenen behoren (convergent). In het kort:
- Twee (of meer) premissen behoren tot dezelfde reden als beide/alle waar moeten zijn wil de reden relevant zijn voor de bewering erboven, dat wil zeggen als een van de premissen de er bovenstaande bewering niet zonder de andere premisse kan ondersteunen.
- Premissen behoren tot afzonderlijke redenen als er geen relatie tussen beide bestaat, dat wil zeggen als elke premisse de bovenstaande bewering zonder de andere premisse kan ondersteunen.
Deze principes gelden ook voor bezwaren.
Wanneer behoren premissen tot dezelfde reden of bezwaar?
Hierna volgen enkele voorbeelden van gekoppelde premissen. Als je in elk voorbeeld je voorstelt dat een van de premissen onwaar is, zul je zien dat deze de bewering erboven niet kan ondersteunen en niet relevant is.

Als FC Twente zondag niet thuis speelt, dan wordt het feit dat teams die thuis spelen meestal winnen niet relevant voor of FC Twente komende zondag al dan niet zal winnen. En, als het niet waar is dat teams die thuis spelen meestal winnen, dan wordt het feit dat FC Twente zondag thuis speelt niet relevant voor of FC Twente komende zondag al dan niet zal winnen.

Als ik een koningsparkiet in een andere kleur heb gezien, of als de koningsparkieten die ik heb gezien niet kenmerkend waren of als ik niet goed kleuren kan onderscheiden, dan ondersteunt deze reden de bovenstaande bewering niet..
Evenzo, als een premisse in een bezwaar onwaar is, dan spreekt het bezwaar de bewering erboven niet tegen.

Als relaties geen stress veroorzaken, dan wordt het feit dat stress niet goed voor je is niet relevant als bezwaar tegen de bewering dat relaties goed voor je zijn. En als het niet waar is dat stress niet goed voor je is, dan is het feit dat relaties stress veroorzaken niet relevant als bezwaar tegen de bewering dat relaties goed voor je zijn.

Als ik wel koorts heb, of als het niet het geval is dat een virusinfectie altijd met koorts gepaard gaat, dan ondermijnt dit bezwaar de bewering erboven niet.
NB: dit zijn slechts voorbeelden. Daarmee is dus niet gezegd dat het goede redenen zijn of dat de beweringen waar zijn.
Wanneer horen premissen bij afzonderlijke redenen?
Hierna volgt een voorbeeld waarin de premissen binnen elke reden gekoppeld zijn maar waar er afzonderlijke en niet gerelateerde redenen (of bezwaren) zijn tegen de stelling:

Het voordeel van de thuiswedstrijd is een reden om te veronderstellen dat FC Twente zal winnen; het feit dat FC Twente een betere ploeg is, is een afzonderlijke, extra reden om te denken dat FC Twente zal winnen.

Hier zijn twee afzonderlijke overwegingen met betrekking tot de stelling: een is mijn persoonlijke ervaring; de andere informatie is verstrekt door een deskundige.

Stress en de eigen behoeften vooropstellen, zijn verschillende dingen maar zeggen wel afzonderlijk iets over de stelling.

Als de dokter met een andere test had vastgesteld dat ik geen virusinfectie had (anders dan of ik wel of geen koorts had), dan is de mening van de dokter een afzonderlijk bezwaar tegen de stelling. Als ik nog een andere dokter zou raadplegen, zou diens mening weer een andere overweging ten opzichte van de stelling zijn.
Aannames en afleidingsbezwaren
Doorgaans noemen we niet alle premissen in een redenering; we laten deze ongenoemd als aannames. Niet genoemde aannames kunnen heel goed waar zijn en zijn vaak onbelangrijk; maar soms zijn zij onwaar of problematisch en dan is het de moeite waard deze in het redeneerschema te plaatsen, zodat je er redenen en bezwaren voor aan kunt dragen zoals voor elke andere bewering. Het is zelfs zo dat onjuiste, verborgen premissen het meest voorkomende probleem vormen in slechte redeneringen.
De gemakkelijkste manier om het nut van het expliciteren van verborgen premissen aan te tonen is het kader van afleidingsbezwaren.

De bewering ‘Australië zou zich niet mogen verrijken met zoiets onethisch’ is geen bezwaar tegen de bewering dat Australië heel rijk zou kunnen worden van de uraniumexport. Het bezwaar is niet dat Australië op die manier rijk zou kunnen worden.
In plaats daarvan is het een bezwaar tegen de afleiding van Australië’s toekomstige rijkdom en de stelling dat daarvoor meer uranium moet worden geëxporteerd.

Een afleidingsbezwaar zoals het bovenstaande kan worden beschouwd als een bezwaar tegen een verborgen premisse of aanname. In de afbeelding hiernaast hebben we dit expliciet gemaakt.
Weerleggingen kunnen ook afleidingsbezwaren zijn.

De bewering dat er genoeg tijd is om voor het programma begint naar de schaatstraining te gaan, weerlegt niet de bewering dat mijn favoriete programma vanavond op televisie is. Uit de weerlegging blijkt echter dat het feit dat die avond mijn favoriete programma op televisie is, geen excuus is om niet naar de schaatstraining te gaan. Hier is de weerlegging weergegeven als een bezwaar tegen de afleiding.
Dit is een manier om de weerlegging te beschouwen als een bezwaar tegen een verborgen premisse (aanname).

En dit is een andere manier om de weerlegging te beschouwen als een bezwaar tegen een verborgen premisse (aanname).

Klik hier voor meer informatie over Afleidingsbezwaren.
Afleidingsbezwaren
Een afleidingsbezwaar is een bezwaar dat voortvloeit uit een premisse die wel is geimpliceerd maar niet expliciet is vermeld. In een analyse schema binnen Rationale kun je een afleidingsbezwaar weergeven door het bezwaar rechts van de gestelde premisse te plaatsen.
Bijvoorbeeld:

Het mag dan waar zijn dat Harmke, Janna, Symen en Jellis naar het concert gaan maar dat betekent nog niet dat iedereen van het werk ernaartoe gaat want Harmke, Janna, Symen en Jellis zijn niet de enige mensen op het werk. Het bezwaar is niet gericht tegen de hoofdpremisse maar tegen wat er uit afgeleid wordt, namelijk dat er niet meer collega's zijn dan de genoemde mensen.
Er zou een co-premisse toegevoegd moeten worden waaruit blijkt dat Harmke, Janna, Symen en Jellis alle collega's zijn.

In dit voorbeeld kan ik als waar accepteren dat het vandaag maandag is maar er is sprake van een belangrijke afleiding of aanname: dat ik op maandag op mijn werk moet zijn. Het afleidingsbezwaar zou kunnen zijn dat het vandaag een feestdag is of dat ik ziek ben. Waar de bewering dus niet expliciet wordt vermeld, voeg ik een bezwaar toe rechts van de bewering waaruit blijkt dat ik bezwaar maak tegen een niet vermelde maar impliciete bewering.

Dit is iets moeilijker omdat het een weerlegging van een bezwaar is maar het principe is hetzelfde.
Ik accepteer dat de branding gevaarlijk is maar ik denk dat het feit dat ik goed kan zwemmen een goed tegenargument is en dat de gevaarlijke branding me er niet van hoeft te weerhouden naar het strand te gaan.
Terug naar Wat is Analyseren?
Analyseren FAQ
Analyseschema's
Waarom zien deze analyseschema's er zo anders uit dan redeneerschema’s?
Het verschil zit in twee extra hoofdeigenschappen.
- Ten eerste kun je met analyseschema’s extra beweringen toevoegen aan reden- en bezwaarvakken. Op die manier pak je als het ware een reden uit en kun je de bijbehorende co-premissen benoemen.
- De tweede reden is de mogelijkheid tot evalueren. In een redeneerschema beslis je of redenen en bezwaren sterk, zwak of zonder invloed op de bovenstaande bewering waren; in de modus Analyseren is het evaluatieproces tweeledig. Eerst stel je het waarheidsgehalte van een bewering vast en vervolgens de sterkte of de geldigheid van de afleiding van een serie beweringen ten opzichte van een andere bewering.
Waarom kunnen er meerdere beweringsvakken binnen een reden- of bezwaarvak staan?
Er kunnen een of meer beweringen binnen een redenvak staan om te garanderen dat de reden volledig is geëxpliciteerd. Dit betekent dat alle verborgen premissen of aannames zijn onthuld.
Wat is het verschil tussen een bewering en een reden?
Een bewering is een zin die door iemand als waar wordt aangevoerd. Een bewering kan een stelling zijn, een reden, een bezwaar of een weerlegging.Een reden is een bewering of een serie beweringen die ondersteuning of bewijzen bieden voor een andere bewering. Redenen kunnen meer dan één bewering omvatten.
Hoeveel witte vakken kunnen er in een groen vak?
Je kunt zoveel beweringen ofwel witte vakken in een redenvak plaatsen als je nodig vindt. Als je er echter meer dan een paar gebruikt, introduceer je misschien een andere reden in plaats van een reden in haar afzonderlijke beweringen te splitsen.
Waarom staan er meerdere beweringsvakken in sommige redenvakken maar niet in andere?
Je kunt aanvullende beweringsvakken toevoegen indien nodig. Dat betekent dat je meer dan één beweringsvak kunt gebruiken als een reden meer analyse of verduidelijking behoeft. Als er bijvoorbeeld sprake is van een verborgen bewering (ook wel verborgen premisse geheten) dan dient dat geïllustreerd te worden (zie voorbeeld 1).
Voorbeeld 1:


Soms heb je een bezwaar tegen een reden die niet direct verband houdt met een bewering, maar in plaats daarvan een bezwaar inhoudt tegen de afleiding op basis van de reden. In dat geval moet de aanvullende bewering (de verborgen premisse) worden toegevoegd en moet het bezwaar daarnaar verwijzen (zie voorbeeld 2). (Zie ook Wat is Analyseren? en Afleidingsbezwaren).
Voorbeeld 2:


Waarom wijzen de pijlen naar verschillende gebieden in de redenen en bezwaren?
Lijnen verwijzen naar het verband tussen beweringen. Als twee beweringen door middel van een lijn met elkaar verbonden zijn, betekent dat dat er een directe relatie is, bijvoorbeeld als de een een bewering is die de andere ondersteunt. Soms heb je een lijn die met de reden (het groene deel van het vak) verbindt zonder dat het vak een specifieke bewering bevat. In het eerste schema hierboven weerlegt het bezwaar niet de bewering dat er in Utrecht veel sportevenementen plaatsvinden, maar wel de afleiding of veronderstelling die uit deze reden naar voren komt. De lijn illustreert dat er een bezwaar is tegen de reden, maar niet tegen een specifieke bewering in de reden. Het geniet de voorkeur alle beweringen in een reden weer te geven, omdat dan alle aannames zichtbaar zijn. Daarom staat in het tweede schema: ‘In een leuke stad vinden veel sportevenementen plaats.’ Dat is de bewering waarnaar het bezwaar direct verwijst; de lijn geeft daarom dit verband weer. (Zie ook Afleidingsbezwaren).
Als je een redenering in een schema wilt zetten, gebruik je dan altijd een analyseschema of is een redeneerschema ook voldoende?
Zowel redeneerschema’s als analyseschema’s zijn vormen van redeneerschema’s. Als je een basisschema van een redenering wilt maken, dan voldoet een redeneerschema. Wil je echter heel grondig te werk gaan en alle beweringen onthullen en diepgaand evalueren, dan is een analyseschema de beste optie.
Voor wie worden analyseschema’s aanbevolen?
Voor iedereen die verborgen beweringen wil onthullen en diepgaande evaluaties wil uitvoeren wordt het gebruik van analyseschema’s aanbevolen. Dat gezegd hebbende, kan men doorgaans beter met analyseschema’s wachten totdat men goed bekend is met redeneerschema’s in de redeneermodus.Scholieren die redeneren leren kunnen er beter niet aan beginnen voordat ze in de bovenbouw van de middelbare school zitten.
####Ik vind de weergave van analyseschema’s prettiger dan die van redeneerschema’s.Kan ik die uitsluitend gebruiken of moet ik toch alle witte vakken invullen?
Ja. Je kunt analyseschema’s gebruiken zonder gebruik te maken van alle functies.In dat geval gebruik je eenvoudig één bewering per reden.
De schema’s lijken sterk op wortels. Is dat met opzet gedaan?
Ja, we wilden een organische weergave bewerkstelligen waarin ideeën en redenen op natuurlijke wijze konden ontstaan en groeien. Redeneerschema’s worden ook wel redeneringsbomen genoemd. Daarom passen analyseschema’s daar goed in.
Hoe kan ik een analyseschema evalueren?
Meer informatie daarover vind je in de veelgestelde vragen over evalueren.
Analyseren: Voorbeelden
Klik op de afbeelding om het schema to openen in Rationale.
Quick Start:
Voorbeeld:
Legenda: