Betoog opzetten
Als je jouw betogen opzet met behulp van deze sjablonen kun je jouw schema gebruiken als basis voor een duidelijke, logisch opgebouwde tekst.
De functies Betoog Opzetten en Betoog Schrijven gebruiken
Stap 1 - Open het gedeelte Betoog Opzetten in het Bouwpaneel.

Stap 2 - Selecteer een betoogsjabloon en sleep het naar de werkruimte.
Stap 3 - Volg de instructies in de sjabloon om jouw betoog te maken. Jouw betoog wordt gegenereerd in het Betoog Voorbeeld scherm. NB: Vul alle vakken in. Als je vakken toevoegt of verwijdert in een betoogsjabloon herkent Rationale dit niet meer als een sjabloon.

Stap 4 - Sla jouw betoogopzet op (exporteren) in Word of een andere tekstverwerker. Het geëxporteerde document biedt aanvullende richtlijnen waarmee je jouw betoog verder kunt vormgeven.
Stap 5 - Geef het betoog verder vorm
Instructies waarmee je het redeneerschema voor jouw betoog kunt voltooien, vind je boven aan het Betoog Voorbeeld scherm . Als je op een vak in de sjabloon klikt, verschijnt er op de achtergrond tekst die je helpt bij het invullen van het vak. Op de achtergrond worden tevens meer hulp en voorbeelden weergegeven. Laat jouw concept aan jouw docent zien, zodat je zeker weet dat dit aan jouw doel beantwoordt.
Naarmate jouw zelfvertrouwen groeit, kun je de verbindende termen wijzigen (daar, omdat, voor, dus) en het taalgebruik verbeteren.

Sjablonen
Betoog Schrijven werkt alleen met de beschikbare sjablonen. Als je vakken aan een sjabloon toevoegt of eruit verwijdert, kan er geen tekst meer worden gegenereerd. Er zijn acht sjablonen.
- Alinea: Dit is een eenvoudig schema voor beginners. Je verwoordt jouw stelling, geeft er een reden voor en ondersteunt deze reden met nog een reden.
- Overweging: Met deze sjabloon geef je twee redenen voor jouw stelling en verschaf je bewijzen voor elk van deze redenen. Vervolgens schrijf je een bezwaar tegen jouw stelling en weerleg je deze. Dit is een krachtige onderbouwing voor jouw stelling. Er blijkt uit dat je een bezwaar hebt overwogen en hebt aangetoond waarom dit jouw stelling niet ondergraaft.
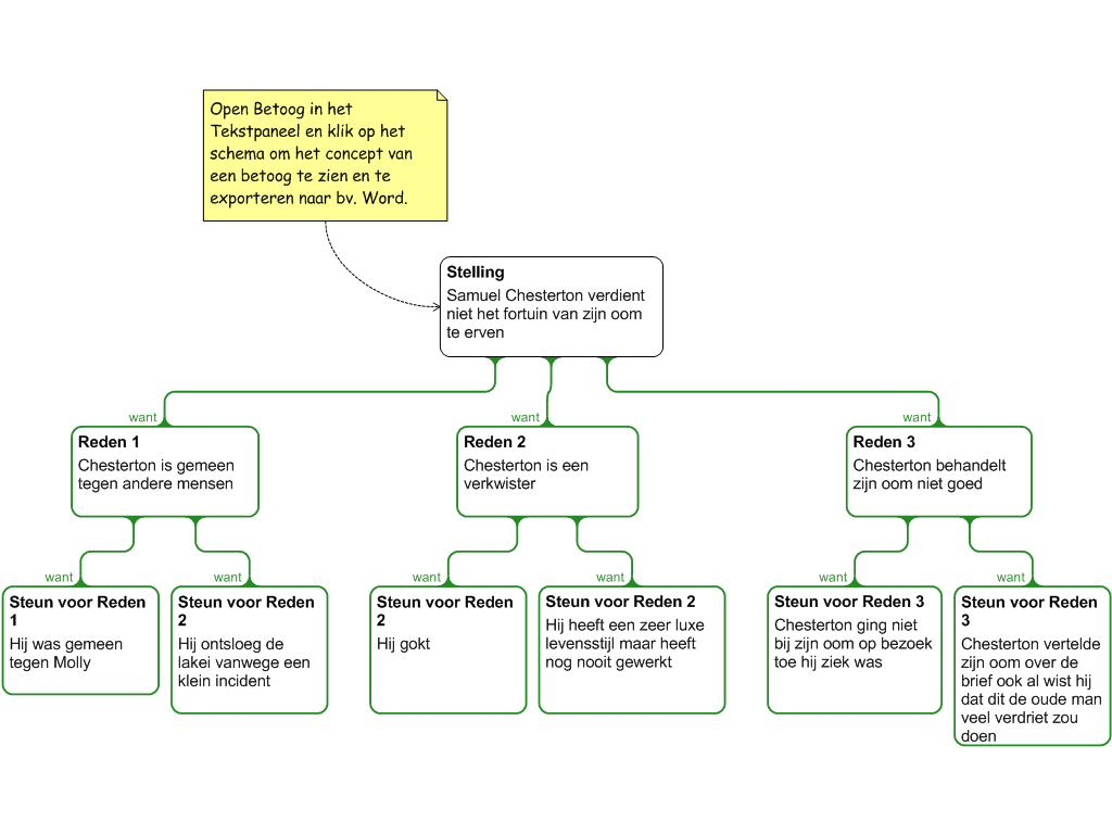
- Meerdere redenen: Met deze sjabloon beschouw je geen tegengestelde standpunten. Je verwoordt een stelling en je geeft drie redenen waarom deze waar is. Je staaft elk van jouw drie redenen met bewijzen. Deze sjabloon is geschikt voor een eerste oriëntatie.
- Ingezonden brief: Met deze briefsjabloon begin je met een bezwaar tegen jouw stelling. Vervolgens weerleg je deze en geef je drie redenen voor jouw bezwaar.
- Kwestie: Met deze sjabloon beschouw je beide kanten van een argument in gelijke mate en geef je twee redenen en twee bezwaren voor de stelling. Vervolgens overweeg je een reden en een bezwaar voor elke bewering.
- Experiment: Deze sjabloon is heel geschikt voor wetenschappelijke experimenten waar je een voorspelling moet doen en vervolgens jouw waarneming en verklaring uiteen moet zetten.
- Hypothese: Deze sjabloon is bedoeld voor serieuze wetenschappelijke rapporten, met een hypothese en achtergrondinformatie voor onderzoek.
- Conclusie/samenvatting: Deze sjabloon biedt een korte samenvatting van de onderhavige kwestie, jouw conclusie, de reden en de ondersteuning voor de conclusie. Verder is er ruimte voor een eventueel bezwaar en een weerlegging.
Introductie
Met het paneel Betoog Schrijven in het Tekstpaneel rechts van de werkruimte kun je jouw schriftelijke communicatievaardigheden ontwikkelen. Gebruik daarbij de instructieve sjablonen voor goed gestructureerde en beredeneerde teksten uit het paneel Betoog Opzetten links van de werkruimte.

In het paneel Betoog Opzetten vind je een aantal sjablonen bijvoorbeeld voor een ingezonden brief, een onderzoek en een conclusie. Sleep het gewenste sjabloon naar de werkruimte.
Volg de aanwijzingen in de vakken van het sjabloon. Deze voorziening helpt je met wat je moet schrijven en waar. De sjablonen kunnen niet worden veranderd maar je kunt wel basisvakken toevoegen. Wat je schrijft verschijnt automatisch in het Tekstpaneel aan de rechterkant van de werkruimte.
Als je klaar bent, klik je op de knop Exporteren. Een concept van jouw betoog wordt geopend in een Word-document. Het betreft hier slechts een concept; jouw ideeën, de structuur, instructies en een checklist assisteren je bij het schrijven.
Het paneel Betoog Opzetten
Het paneel Betoog Opzetten links in de werkruimte bevat alles wat je nodig hebt om jouw lees- en schrijfvaardigheden te oefenen. Er zijn sjablonen met instructies in elk vak en een voorbeeld waaraan je kunt aflezen hoe deze eruit komen te zien.

Voorbeelden van Betogen
Klik op de afbeelding om het schema to openen in Rationale.
Paragraaf
Overweging
Meerdere redenen
Ingezonden brief
Kwesties
Experiment
Hypothese
Samenvattende conclusie