1. Kritisch Denken
De onderstaande tekst bevat vier onderdelen. Eerst komt het begrip ‘kritisch denken’ aan de orde. Wat wordt daaronder verstaan, wat is kenmerkend voor de kritische denker?
Vervolgens staat de vraag centraal hoe je kritisch denken kunt leren. Het antwoord op die vraag volgt uit de zes uitgangspunten van het trainen van kritisch denken, zoals die door Van Gelder geformuleerd zijn. Een van die uitgangspunten is het belang van het visualiseren van redeneringen door middel van redeneerschema’s.
Uitleg van wat redeneerschema’s zijn, iets over de geschiedenis van het redeneerschema en wat het maken van redeneerschema’s oplevert, vormt het derde onderdeel. Tot slot volgt een toelichting op Rationale.
1.1 Wat is kritisch denken?
Kennis, vaardigheden en houding
Een korte definitie van kritisch denken is: ‘de kunst van het juist oordelen’. Die beknopte definitie zal niet voor iedereen direct vanzelf spreken en vraagt om uitwerking. Wat kritisch denken is, is wellicht het beste duidelijk te maken door de kenmerken te beschrijven van de kritische denker. Deze – man of vrouw, we kiezen voor de mannelijke aanduiding – bezit namelijk specifieke kennis, vaardigheden en houding.
De kritische denker kan, zoals ook in Basisbegrip 3 beschreven wordt, algemene denkprincipes en denkprocedures actief en competent toepassen, waardoor hij tot de grootst mogelijke betrouwbaarheid en nauwkeurigheid in zijn oordelen komt. Eenvoudiger gezegd: hij kent de principes en procedures van kritisch denken en kan die toepassen.
Een kritische denker poneert niet zomaar een stelling, maar baseert die op deugdelijke redenen gebaseerd op goede bronnen; hij evalueert de onderbouwing van beweringen, heeft oog voor mogelijke bezwaren tegen zijn stelling en kan die weerleggen. Daarmee kan hij tot een goed oordeel komen over wat hij moet geloven of wat hij moet doen. Een kritische denker is vaardig in het analyseren van beweringen van anderen, kan redeneringen in een tekst herkennen. Hij ziet ook wanneer die gebrekkig zijn, kan zwakke plekken in een betoog aangeven, verborgen veronderstellingen aan het licht brengen en drogredenen benoemen.
De kritische denker kenmerkt zich door een open, onderzoekende houding – ook ten aanzien van zijn eigen opvattingen – en neemt niets op voorhand aan; hij is gericht op waarheid, bereid te wikken en te wegen in het opbouwen van een eigen betoog en in het beoordelen van andermans redenering. Hij is nieuwsgierig, weet dat zaken vaak niet zo zijn als ze zich in eerste instantie aan ons voordoen en staat open voor informatie die eigen opvattingen tegenspreekt. Hij heeft voorlopige opvattingen die telkens opnieuw gecorrigeerd kunnen worden. Hij weet dat ook hij, net als anderen, blinde vlekken heeft en houdt daar rekening mee.
Kortom: een kritische denker is iemand die scherp kan én wil denken en die goed kan én wil oordelen.
1.2 Hoe leer je kritisch denken?
Uitgangspunten
De methodiek Kritisch Denken met Rationale, berust op zes uitgangspunten die Tim van Gelder in zijn artikel Teaching Critical Thinking: Some Lessons from Cognitive Science (2005) (Nederlandse vertaling hier) verwoord heeft. Deze punten gaan deels over kritisch denken zelf, deels over hoe kritische denkvaardigheden worden verworven en deels over hoe je kritisch denken het beste kunt trainen. In het kort zegt Van Gelder daar het volgende over:
- Kritisch denken is moeilijk
Mensen zijn van nature niet kritisch. Kritisch denken is, net als ballet, een zeer onnatuurlijke bezigheid. Hardlopen is natuurlijk; dansen in een nachtclub is dat in mindere mate; maar ballet is iets wat mensen alleen goed kunnen na jarenlang tijd en geld te investeren in een pijnlijke, intensieve training.
Het onderbouwen van een mening, het geven van redenen die de juistheid van een stelling aantonen: deze elementaire redeneervaardigheden zijn niet aangeboren. Kritisch denken is iets wat cognitiewetenschappers een hogere vaardigheid noemen. Dat wil zeggen, kritisch denken is een complexe activiteit die is opgebouwd uit andere vaardigheden die eenvoudiger te verwerven zijn, zoals taalvaardigheid en tekstbegrip. Een korte cursus volstaat dan ook niet om van iemand een kritische denker te maken; kritisch denken is iets wat blijvende inspanning vraagt.
- Oefening baart kunst
Neem bijvoorbeeld tennis, wat een hogere vaardigheid is. Om goed te tennissen moet je dingen kunnen doen zoals rennen, een forehand slaan, een backhand slaan en je tegenstander in de gaten houden. Maar het beheersen van al die dingen afzonderlijk is niet voldoende. Je moet in staat zijn ze te combineren tot een vloeiend samenspel van handelingen waarmee je een punt scoort.
Door een boek te lezen over kritisch denken ontwikkel je je kritische denkvaardigheden niet. Dat gebeurt alleen als je veel oefent op een manier die wel ‘deliberate practice’ genoemd wordt: gerichte, doelbewuste en geconcentreerde oefening.
- Overdrachtgerichte oefening (‘transfer’) is nodig
Binnen een opleiding dient kritisch denken apart getraind te worden; daarnaast moeten studenten leren de verworven kennis, vaardigheden en houding toe te passen in de rest van hun studie. Het gehele curriculum dient studenten daartoe uit te dagen.
- Theoretische kennis is onmisbaar
Kennis van een samenhangend begrippenkader geeft de mogelijkheid om redeneerfouten te herkennen en te benoemen, en het vergroot voor studenten het vermogen tot zelfreflectie en zelfkritiek. Bovendien wordt het voor docenten gemakkelijker om feedback te geven.
Als je het jargon beheerst, kun je als het ware met röntgenogen kijken naar het denken. Als je bijvoorbeeld weet wat er wordt bedoeld met een overhaaste generalisatie, kun je gemakkelijker voorbeelden vinden van een slechte redenering, omdat redeneringen die bij dat specifieke patroon passen je dan eerder zullen opvallen.
- Mensen houden het liefst vast aan hun overtuigingen
Mensen zijn van nature geneigd vast te houden aan het oude vertrouwde. In het onderwijs is het daarom van belang dat docenten een voorbeeldrol vervullen door steeds een kritische, open, nieuwsgierige houding aan te nemen en die houding ook bij de studenten te stimuleren.
- Het maken van redeneerschema’s bevordert de vaardigheid in kritisch denken
Een wezenlijk onderdeel van kritisch denken is het omgaan met redeneringen. Het visualiseren van redeneringen – het maken van redeneerschema’s – stimuleert de ontwikkeling van kritische denkvaardigheden. Rationale is daarbij een handig hulpmiddel.
Voor een samenvatting van het artikel in een Rationale schema, klik hier.
1.3 Redeneerschema's
Wat is een redeneerschema?
Zowel onderzoek als ervaring in de onderwijspraktijk leert dat de kritische denkvaardigheid toeneemt als je oefent met het maken van redeneerschema’s. Een redeneerschema is kort gezegd een afbeelding van een redenering; het is een grafische weergave van de structuur van een redenering of discussie.
Redeneerschema’s bestaan meestal uit vakken en pijltjes, ongeveer zoals een stroomdiagram. Evenals bijvoorbeeld de mindmaps behoren redeneerschema’s tot de bredere categorie van denkschema’s. Kenmerkend voor redeneerschema’s is echter dat ze uitsluitend betrekking hebben op de structuur van een redenering of discussie en alleen daarvoor kunnen worden gebruikt.
Geschiedenis van het redeneerschema
Het werken met redeneerschema’s kent een traditie. De basis daarvan ligt in het werk van Charles Wigmore, die aan het begin van de vorige eeuw schema’s maakte van complexe juridische redeneringen (zie figuur 1.1).

Figuur 1.1
In 1958 publiceerde de filosoof Stephen Toulmin zijn invloedrijke boek The uses of argument, waarin een eenvoudige manier werd gepresenteerd om schema’s te maken van redeneringen (zie figuur 1.2).

Figuur 1.2
In de jaren negentig werd, dankzij computer en grafische software, steeds vaker gebruikgemaakt van redeneerschema’s. Een van de prominentste figuren op dit gebied is Robert Horn, die redeneerschema’s maakte van zeer complexe debatten (zie figuur 1.3).

Figuur 1.3
De recentste ontwikkeling is het ontstaan van goede, speciale software voor het maken van redeneerschema’s, zoals Rationale (zie figuur 1.4).
Figuur 1.4
Uit bovenstaande voorbeelden blijkt dat er veel verschillende soorten redeneerschema’s zijn. Wat ze met elkaar gemeen hebben is dat bewijsrelaties (dat wil zeggen, de manier waarop bepaalde elementen van een redenering andere elementen ondersteunen of tegenspreken) grafisch worden weergegeven.
Waarom redeneerschema’s maken?
Er zijn allerlei redenen waarom het zinvol is om redeneerschema’s te maken:
- Redeneerschema’s vormen een aanvulling op je begrip. Door gebruik te maken van grafische technieken kunnen je hersenen complexe redeneringen beter verwerken.
- Het maken van redeneerschema’s vergroot je vaardigheden op het gebied van redeneren en kritisch denken. Uit het onderzoek van Donahue et al. (2002) en Twardy (2004), alsmede uit de meta-analyse van Alvarez (2007) is naar voren gekomen dat training met behulp van redeneerschema’s effectiever is dan veel andere manieren om je kritische denkvaardigheid te vergroten.
- Redeneerschema’s helpen je bij het ontwikkelen van duidelijke, krachtige, helder vormgegeven redeneringen. Die vormen een noodzakelijk onderdeel van elk goed betoog. Stel dat je een stuk moet schrijven waarin je je eigen mening moet verdedigen. Als je van de bijbehorende redenering een schema maakt, wordt meteen duidelijk waaruit deze precies bestaat, wat er eventueel aan ontbreekt, en wat de sterke en zwakke punten zijn.
- Met redeneerschema’s kun je je redeneringen aan andere mensen duidelijk maken (uiteraard op voorwaarde dat die anderen ook bekend zijn met redeneerschema’s). Normaal gesproken presenteren we onze redeneringen in de vorm van geschreven of gesproken tekst, zoals in een betoog of in een debat. Tekst is daar echter niet het beste middel voor. Vaak interpreteert de lezer of luisteraar een redenering heel anders dan deze is bedoeld. Redeneerschema’s werken veel beter, omdat de redenering daarin duidelijk en ondubbelzinnig wordt gepresenteerd.
- Redeneerschema’s bieden houvast bij het evalueren van een redenering, zodat kan worden vastgesteld of de redenering al dan niet klopt. Deze evaluatie is van cruciaal belang, omdat een kritische denker alleen die zaken accepteert die worden ondersteund door een correcte redenering. Doordat in een redeneerschema de structuur van de redenering zichtbaar is, komen eventuele verborgen sterke en zwakke punten vanzelf aan het licht.
- Aan de hand van een redeneerschema kunnen meningsverschillen rationeel worden opgelost. Tijdens een debat of discussie heeft vaak iedereen zijn eigen invulling van wat de redenen nu eigenlijk zijn. Met behulp van een redeneerschema wordt de structuur van de redenering voor iedereen duidelijk, zodat de discussie kan worden beperkt tot de inhoud van de redenering, zonder dat dit tot misverstanden leidt.
- Op vergelijkbare wijze kunnen redeneerschema’s van pas komen bij het nemen van betere beslissingen. Iedere keer dat je een beslissing moet nemen over een gecompliceerd probleem is het verstandig om de verschillende redenen in een schema te plaatsen om overzicht te krijgen.
- Daarnaast is het ook nog eens interessant en leuk om redeneerschema’s te maken. Natuurlijk is dat een kwestie van smaak, maar over het algemeen geldt: hoe beter je in iets bent, hoe interessanter en leuker het wordt. We redeneren allemaal elke dag wel ergens over, maar de meeste mensen zijn daar eigenlijk niet goed in. Iemand die zich het maken van redeneerschema’s heeft eigen gemaakt, zal daarvan genieten en er plezier in hebben.
Om redeneerschema’s te leren maken vind je in de methodiek Kritisch Denken met Rationale een grote hoeveelheid oefeningen met modelantwoorden.
1.4 Rationale: eerst denken..
...dan schrijven
Met Rationale kun je niet alleen redeneerschema’s maken. Rationale ondersteunt je ook bij het schrijven van een goed opgebouwd en daardoor overtuigend betoog.
Hieronder zie je hoe je met Rationale de benodigde stappen in dat proces van schrijven kunt vormgeven; vervolgens zie je aan de hand van een voorbeeld hoe je met Rationale een goed stuk kunt schrijven (Bron: www.RationaleOnline.com).
6 Stappen
Stap 1. Orden informatie
Informatie verkrijgen is niet zo moeilijk. De kunst is om de juiste informatie te selecteren en die vervolgens goed te structureren. Met behulp van de groepeerschema’s in Rationale kun je informatie van het internet direct op je werkblad ordenen. De piramidevormige schema’s ondersteunen je in het zodanig structureren van informatie dat de verbindingen duidelijk worden tussen het onderwerp en de daarin te onderscheiden thema’s of categorieën.
Figuur 1.5
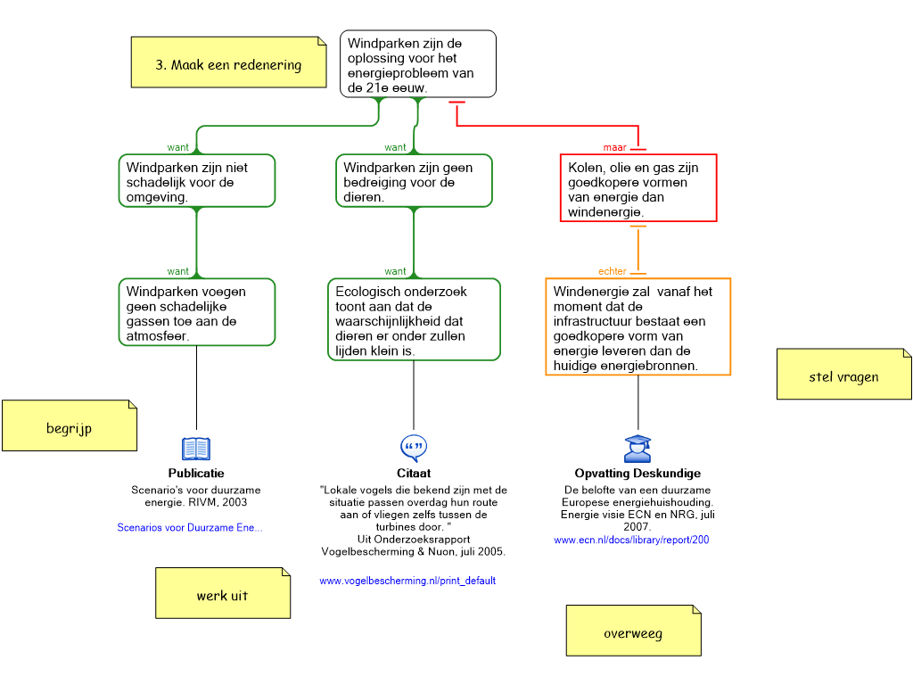
Stap 2. Structureer redeneringen
Mensen geven vaak meningen, maar geven minder vaak ondersteunende redenen voor hun visie. De redeneerschema’s in Rationale stimuleren om ondersteunende redenen te geven en tegengestelde opvattingen erbij te betrekken. De schema’s gebruiken kleurcodes om redeneringen te verduidelijken – groen voor redenen, rood voor bezwaren en oranje voor weerleggingen. De schema’s bevatten ook indicatoren of verbindingswoorden die het verband tussen beweringen inzichtelijk maken.
Figuur 1.6
Stap 3. Geef en beoordeel bewijs
Een toets voor een deugdelijke redenering is de kracht van het bewijs dat de beweringen ondersteunt. Met de basisvakken in Rationale kun je de bronnen waarop beweringen gebaseerd zijn aangeven. De verschillende iconen geven een visuele indruk van de breedte van het gebruikte bewijsmateriaal en de kwaliteit van het verschafte bewijs.
Figuur 1.7
Stap 4. Identificeer aannames
Wij hebben het vaak over het analyseren van redeneringen. Dit kan verschillende zaken betekenen, waaronder het blootleggen van de logische structuur van de redenering en het identificeren van aannames en co-premissen. Voor studenten die op dit niveau moeten kunnen analyseren, is er in Rationale het analyseschema, waarin de relatie tussen de hoofdpremisse en co-premissen duidelijk kan worden gemaakt.
Figuur 1.8
Stap 5. Evalueer redeneringen
Nadat de redenen voor en tegen een bepaalde stelling logisch zijn gestructureerd, moeten ze geëvalueerd worden. Rationale geeft het evaluatieproces van beweringen en bewijs visuele ondersteuning – hoe sterker de kleur, des te sterker is de reden – terwijl iconen aangeven of individuele beweringen al dan niet acceptabel zijn. Dit geeft in één oogopslag direct inzicht in de conclusie en maakt communicatie erover gemakkelijk.
Figuur 1.9
Stap 6. Communiceer de conclusie
Een goede presentatie van ideeën is cruciaal en maakt vaak het verschil tussen een goed en een gemiddeld resultaat. Rationale heeft formats waarmee je verschillende soorten betogen kunt schrijven. Deze formats (in Rationale ‘sjablonen’ genoemd) ondersteunen je bij het schrijven van een tekst. Bij het exporteren van het schema naar een tekstverwerker helpt een gedetailleerde instructie je bij het maken van een helder en systematisch
Figuur 1.10
Voorbeeld: Wel of geen windparken?
Figuur 1.11
Figuur 1.12
Figuur 1.13
Figuur 1.14
Figuur 1.15
Figuur 1.16